MRPT基础篇(一)——介绍
MRPT基础篇(一)——介绍
前言:
阅读这篇文章我能学到什么?
MRPT(Mobile Robot Programming Toolkit) 是一个开源的 C++ 库,专注于移动机器人算法、计算机视觉和 2D/3D 地图构建(SLAM)。
1 介绍
MRPT 是一个开源的 C++ 跨平台库,专注于 移动机器人算法、计算机视觉、2D/3D SLAM(同步定位与地图构建)、传感器数据处理 和 路径规划。它提供了丰富的工具和算法,适用于机器人研究、自动驾驶、无人机、工业自动化等领域。MRPT代码完全开源,详细可查看 MRPT开源仓库 。另外官方也有 [官网](https://www.mrpt.org/ MRPT官网) ,上面有详细的文档资料。
主要功能如下。
- SLAM(Simultaneous Localization and Mapping)
- 支持 2D/3D LiDAR SLAM(如 ICP、G2O、RBPF-SLAM)。
- 提供 视觉 SLAM(基于特征点、直接法)。
- 支持 多传感器融合(IMU、GPS、激光雷达、摄像头)。
- 计算机视觉
- 特征检测与匹配(SIFT、SURF、ORB)。
- 3D 点云处理(PCL 兼容)。
- 相机标定、立体视觉。
- 机器人感知与控制
- 传感器接口(ROS/ROS2、Velodyne、Hokuyo、Kinect)。
- 路径规划(A*、RRT、动态窗口法)。
- 概率机器人学(卡尔曼滤波、粒子滤波)。
- GUI 与可视化工具
- mrpt-gui:3D 点云、地图、机器人轨迹可视化。
- mrpt-plot:数据绘图工具(类似 MATLAB)。
- 跨平台支持
- Linux、Windows、macOS 兼容。
- 可与 ROS(Robot Operating System) 集成。
MRPT支持丰富的传感器,作为中间件,提供了处理这些传感器数据的算法库,大大提高了移动机器人的开发效率。

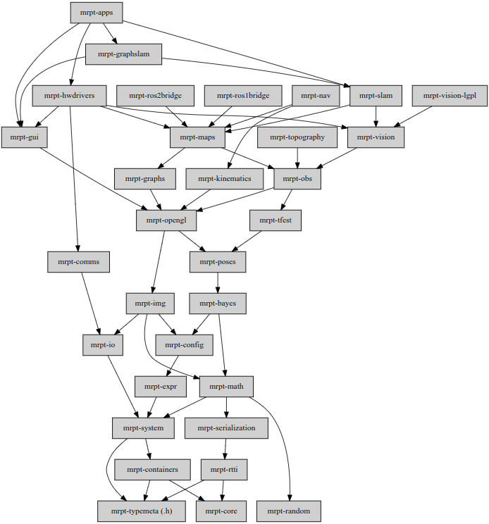
2 模块
本篇文章主要基于v2.10.0,有以下模块。

核心与基础模块
- mrpt-apps:提供命令行工具(如SLAM演示、数据查看器)
- mrpt-core:基础数据结构(位姿、矩阵)和序列化支持
- mrpt-config:配置文件解析与程序选项管理
- mrpt-containers:扩展STL容器(如内存池、轻量级数据结构)
- mrpt-io:文件I/O、压缩和流操作接口
- mrpt-rtti:运行时类型识别(RTTI)支持
- mrpt-serialization:数据序列化(二进制/JSON格式)
- mrpt-system:跨平台系统操作(时间、文件、线程)
- mrpt-typemeta:编译期类型信息与反射工具
数学与算法
- mrpt-bayes:概率算法(卡尔曼滤波、粒子滤波)
- mrpt-expr:数学表达式解析与求值
- mrpt-graphs:图结构优化(位姿图、Bundle Adjustment)
- mrpt-graphslam:图优化SLAM框架(基于mrpt-graphs)
- mrpt-math:线性代数、统计、几何计算工具
- mrpt-random:随机数生成与概率分布
- mrpt-tfest:点云配准(基于特征的变换估计)
机器人感知与SLAM
- mrpt-detectors:目标检测(基于特征或机器学习)
- mrpt-obs:传感器数据模型(激光、IMU、图像等)
- mrpt-maps:环境地图(2D栅格、3D点云、特征地图)
- mrpt-slam:SLAM算法(ICP、RBPF、图优化)
- mrpt-vision:计算机视觉(特征提取、立体匹配)
硬件与通信
- mrpt-comms:网络通信(TCP/UDP/串口)
- mrpt-hwdrivers:硬件驱动(激光雷达、摄像头、IMU等)
- mrpt-ros1bridge:与ROS1的数据交互接口
- mrpt-ros2bridge:与ROS2的数据交互接口
运动与控制
- mrpt-kinematics:机器人运动模型(差速、阿克曼转向)
- mrpt-nav:路径规划(A*、RRT)与导航控制
可视化与GUI
- mrpt-gui:交互式GUI窗口(3D场景、2D绘图)
- mrpt-img:图像处理(滤波、畸变校正)
- mrpt-opengl:OpenGL渲染引擎(3D点云、网格)
其他工具
- mrpt-poses:位姿表示与变换(2D/3D)
- mrpt-topography:地理坐标转换(UTM、WGS84)
本博客所有文章除特别声明外,均采用 CC BY-NC-SA 4.0 许可协议。转载请注明来源 OnlyCalm's Blog!
评论
ValineGitalk









